304永利集团唯一

首页 / 新闻中心 / 专题专栏 / 中央生态情形; ;;;;;ざ讲炀傩惺 / 边督边改
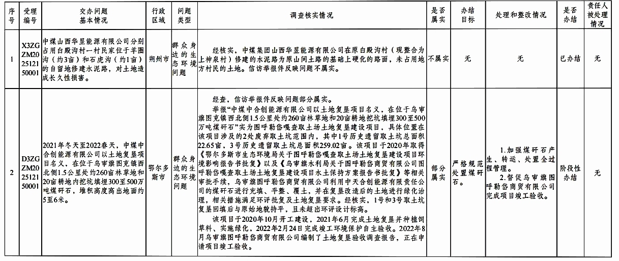
中央生态情形; ;;;;;ざ讲烊褐谛欧镁俦ㄗ旌捅叨奖吒墓媲樾我焕辣恚ǖ谑呐
日期:2025-12-25  




相关文章

【网站地图】【sitemap】